In a world where cats and dogs are the main categories in most
adoption platforms, birds have been one of the least represented.
Local parrot rescues across the U.S. are struggling to match
surrendered parrots with appropriate permanent owners due to
lack of resources, representation and visibility in a market which
favors the commercial pet trade.
*This is an unsolicited project, an envisioning of a new product. I acknowledge that the views expressed in the case study are strictly my own and I am in no way affiliated with CT Parrot Rescue.
Local Parrot Rescues such as CT Parrot Rescue struggle to match a parrot to the proper adoption candidate, which increases the risk of surrendering the parrot back to the rescue. This negatively impacts the adopter and the parrot.
By creating an app for the CT Parrot Rescue for Connecticut-based parrot adoption candidates that we will help to reduce the manual steps associated with adopting a parrot and therefore increase the likelihood of making the right connection between the adopter and the parrot.
Through research screening it was uncovered that due to 76% of parrot owners have adopted before and only 13.9% have used rescues, there is a gap in the adoption market for parrot rescues.
Insights from user interviews have concluded the need for parrot rescues to be transparent about their parrots' history and informative about the adotpion process and post-adoption parrot care. In turn, parrot rescues need an established connection with an adoption candidate for their parrots through their vetting process.
Finally, as a result of the usability testing of my low-fidelity protoype, I was able to identify the most relevant information needed for each parrot profile, fine tune the adoption application process that would satisfy the needs for the adoption candidates and parrot rescue, and create a system to communicate ongoing application statuses between candidate and rescue.
UX Researcher, Data Analyst, UX Designer, Interaction Designer, and Usability Testing Facilitator





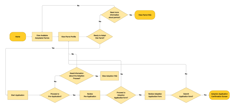
View adoptable parrots from the rescue and their full profile.
Submit an adoption application for a parrot.
Learn more about the rescue and parrot care.
Monetary and resource advantage (pet Stores and larger adoption companies)
Websites and apps contain robust features such as profile creation and filtering
Most adoption apps favor presenting dogs and cats, leaving few resources for bird categories
Parrots presented as products by showing stock photos of parrot species; leading to an impersonalized experience (pet stores)
It was time to screen potential candidates for our user interviews to validate our problem statement and envisioned target user persona by utilizing a user survey.
have adopted an animal before
have intermediate experience with parrots
of parrot owners have adopted from a rescue
As a result a gap was revealed in the market for parrot rescues as experienced parrot owners are mostly leveraging pet stores and breeders over parrot rescues.
Upon narrowing down the target users I concluded that the end user's, needs and pain-points would align with the needs of CT Parrot Rescue — Users familiar with parrots will want to adopt with confidence from the rescue as their prior experience will help make a proper connection with the adopted parrot.
Lives within a 2-hour mile-radius as the parrot rescue.
Wants to adopt from a trustworthy and transparent organization.
Frustrated by conflicting parrot care information from various companies.
When developing my research plan in order to validate the users for the parrot adoption app, my goals were focused on empathizing with the welfare of the adoptive parrot as well as the needs of our key users as adoptive candidates.
Questions to ask interviewers who have owned parrots before to get a deeper dive into their own experiences and pain points:
What were our users' prior parrot adoption/purchase experiences?
What factors do our users' look for in a parrot for adoption and an organization that provides parrot adoption?
I uncovered surprising insights; particularly the pain points revolving around the user's prior adoption/purchase experience and limited resources for parrot care and parrot adoption.
Zeke was from horrendous living conditions, feathers all plucked from self-mutilation, 1 toy on a string in the too small cage.
There isn’t enough known about having parrots as pets currently and I wish there were more resources out there.
I never knew there were places to adopt a parrot before. I used Google for resources after purchasing my parrots.
When prioritizing and aligning user insights, I quickly realized the amount of high impact/low effort solutions that can be created.
"I never new there were places to adopt a parrot before"
Some parrots are mistreated and their health history isn't disclosed
Will the parrot align with the new environment?
"I would need to know what is required and expected during the adoption process."
"Will an adoption fee be involved and do I need to purchase food, cages?"
Does the rescue have the parrots' best interests and try to prevent them from being returned after being adopted?
After several quick sketches with my favorite tools, pen and paper, I was able to get a sense of the visual hierarchy and information architecture. From this process I learned to quickly prototype my ideas and leave the UI refinement to the later stages.
I then moved onto Figma and applied best design practices to prepare my sketches for the low-fidelity prototype while solidifying decisions for UI components.
Usability Testing Sessions solidified app user flow and introduced potential improvements and features for the first iteration of the MVP.
By synthesizing the collective results, I prioritized which enhancements to take on for the 2nd iteration.
Additional details were added under each adoptable parrot listing after users confirmed the most relevant information needed before opening a parrot profile (name, sex, age, adoption fee).
Sort/Filter functionality was added after usability testing verified the need to sort through factors such as parrot species, age, and adoption fee.
Based on insights from user interviews, the parrot profile contains the full history disclosure including approximate age, medical information, previous owners, adoption fee.
Categorization of history broken up into collapsible accordion to provide users with the choice to view relevant information.
The View FAQ button was added for users to learn more about parrot species and parrot care before proceeding with adoption process.
Softened language of pre-application requirements due to user feedback on harshness of tone.
Added confirmation checkbox after the adoption candidate reviews the parrot rescue adoption requirements.
Addition of progress indicator to increase user reassurance and provide input feedback.
Throughout the entire journey from problem to ideation, I discovered that there is still much value to be drawn from the untapped resources of parrot rescues today. Most of the interviewed users were unaware of utilizing local parrot rescues as another avenue for parrot adoption and a resource for learning more about proper parrot care. This market can progressively be nurtured once given the necessary funding and opportunities to be more present in the digital space in order to compete with larger for-profit companies.
Throughout the research process, surprising new opportunities based on users' feedback and insights presented themselves.
By eliminating my own personal biases as a parrot owner, I was able to empathize with other parrot owners in order to understand their needs and painpoints of adoption while working in parallel with the needs of the rescue to produce the MVP.
I also discovered ways of streamlining notes and synthesized data during the discovery phase of the project throught maintaining a file system and templating my own research outline and interview/usability test documents.
While working on the app prototypes, I continued to refine the UI in Figma and gained an increased understanding of maintaining a design system.